在追求高效充电的时代,HTC6232 锂电池充电芯片以卓越性能脱颖而出,成为各类设备充电解决方案的不二之选。
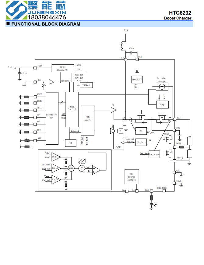
HTC6232 内置 2A 同步升压,搭载 QC 快充技术,充电效率高达 94%(V IN = 5V, V BAT = 8V, I CHG = 1A),相比传统充电芯片,能大幅缩短充电时间。无论是 2 节还是 3 节串联锂电池,它都能轻松驾驭,自动识别电池电压,智能申请 QC 快充,确保充电高效稳定。
4V - 9.5V 的宽电压输入范围,最高可容忍 28V 输入,即使在复杂的用电环境下,也能稳定运行。双节充电时支持均衡,满电电压支持 8.1V - 8.4V、12.3V - 12.6V 多档位灵活设置,最大 2A 的可调节充电电流,还能根据适配器负载能力自动调整,充分发挥设备性能,避免资源浪费。
安全防护方面,HTC6232 配备 NTC 保护,输入过压、欠压,输出过流、过压、短路,充电超时、过温等全方位保护机制,为设备和电池筑牢安全防线。LED 脚直观显示充电状态,让充电过程一目了然。
其 QFN4×4 - 24L 封装小巧紧凑,广泛适配蓝牙 / Wi-Fi 音箱、便携式音箱、POS 打印机、安全摄像机等设备,无论是消费电子,还是专业商用设备,都能轻松应对。选择 HTC6232,就是选择高效、安全、灵活的充电体验!




